Instance Verification Kit (IVK)
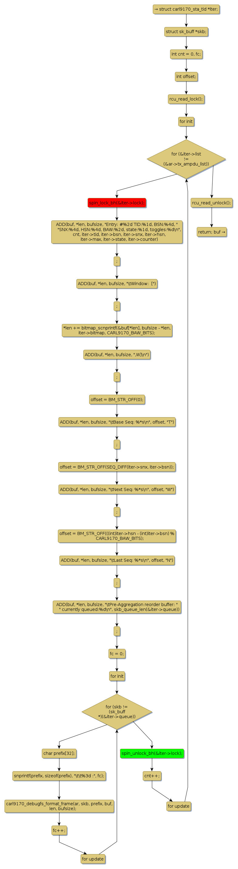
spin lock @ [9271+26+/linux-3.19-rc1/drivers/net/wireless/ath/carl9170/debug.c]
Instance Signature: lock
|
The Matching Pair Graph:
|
|
Function Name
|
Control Flow Graph (CFG)
|
Events Flow Graph (EFG)
|
Source Correspondence
|
|
carl9170_debugfs_ampdu_state_read
|
|
|
[8997+33+/linux-3.19-rc1/drivers/net/wireless/ath/carl9170/debug.c]
|